B站/YouTube看完就忘?试试这个BibiGPT新用法,用主动回忆重塑学习效率

学会使用BibiGPT的主动回忆三步法,让B站和YouTube的视频内容真正成为你的知识资产。从被动观看到主动学习,彻底改变你的视频学习方式。

BibiGPT 团队

B站/YouTube看完就忘?试试这个BibiGPT新用法,用主动回忆重塑学习效率

BibiGPT主动回忆学习法BibiGPT主动回忆学习法

目录

引言:你不是记忆力差,只是看视频的方法错了

你是否也曾有过这样的经历:在B站、YouTube上收藏了上百个干货视频,花大量时间观看、暂停、记笔记,但几天后,当真正需要用到这些知识时,脑中却一片空白?

这并非你的记忆力有问题。问题出在一种低效的学习方式——被动观看。被动观看会制造一种"听懂了"的虚假熟悉感,但知识并未真正进入你的长期记忆。

学习科学早已证明,最高效的记忆方法是主动回忆(Active Recall)——主动地从大脑中"提取"信息,而非被动地"接收"。

今天,我们将为你介绍一套基于BibiGPT的 "三步主动回忆学习流",它将彻底改变你学习视频内容的方式,让你从一个被动的"观看者",转变为一个高效的"学习者",真正做到"看得快、搜得到、用得好"。

如果你想了解更多AI学习方法,可以参考我们的另一篇文章:从"看过"到"看懂":用AI超级增压费曼学习法,真正吸收视频知识

想要让学习更加有趣和互动?不妨试试BibiGPT的2025年BibiGPT三大革命性功能:一图胜千言+动态网站+交互游戏,彻底重塑视频学习体验,这些创新功能能让你的视频学习从被动观看转变为主动"玩转"。

三步走,用BibiGPT轻松实践"主动回忆"

忘掉繁琐的流程。掌握视频核心,你只需要聚焦于以下三个关键步骤。

第一步:告别完整观看,用AI摘要快速获取框架

传统学习法最大的误区,就是认为必须完整观看一遍视频才能开始学习。这完全违背了效率原则。BibiGPT的核心优势在于"看得快",所以我们的第一步应该是:

  1. 输入视频链接: 将你的B站YouTube视频链接粘贴到BibiGPT。

  2. 获取核心摘要与思维导图: 无需观看视频,直接让BibiGPT生成摘要和思维导图。

  3. 快速审阅: 花5分钟时间阅读这份AI生成的总结。你的目标不是记住所有细节,而是快速建立对视频内容整体框架和关键论点的认知。

这一步,你用最少的时间完成了知识的初步"编码",为接下来的主动回忆做好了最充分的准备。

BibiGPT摘要界面展示BibiGPT摘要界面展示

BibiGPT会为你生成详细的视频摘要,包含核心观点、时间戳和关键信息:

BibiGPT摘要界面详细视图BibiGPT摘要界面详细视图

你还可以查看更多格式的总结内容,满足不同的学习需求:

BibiGPT摘要界面完整展示BibiGPT摘要界面完整展示

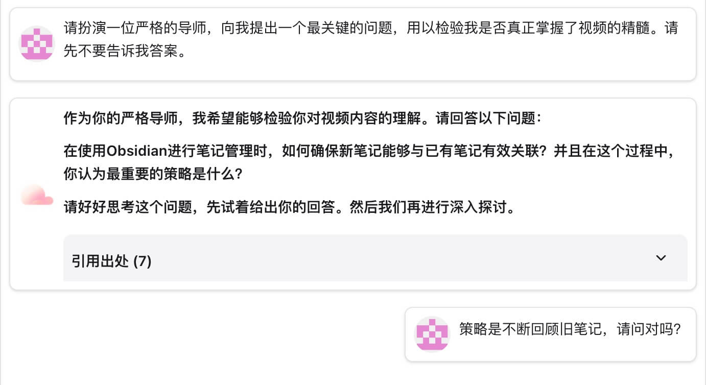
第二步:AI导师精准提问,一击命中核心

掌握了框架之后,检验你是否真正理解的时刻到了。这里我们将利用BibiGPT的AI对话功能,将它变为你的私人导师。

在对话框中,输入以下这个经过优化的指令:

高效提问提示词:

根据视频的核心内容,请扮演一位严格的导师,向我提出一个最关键的问题,用以检验我是否真正掌握了视频的精髓。请先不要告诉我答案。

接下来,合上BibiGPT生成的摘要,仅凭你在第一步中建立的记忆框架,尝试回答这个问题。 这个"提取"的动作,正是主动回忆最核心的环节。它会强制你的大脑深度处理信息,从而构建起坚实的记忆连接。

BibiGPT对话界面基础视图BibiGPT对话界面基础视图

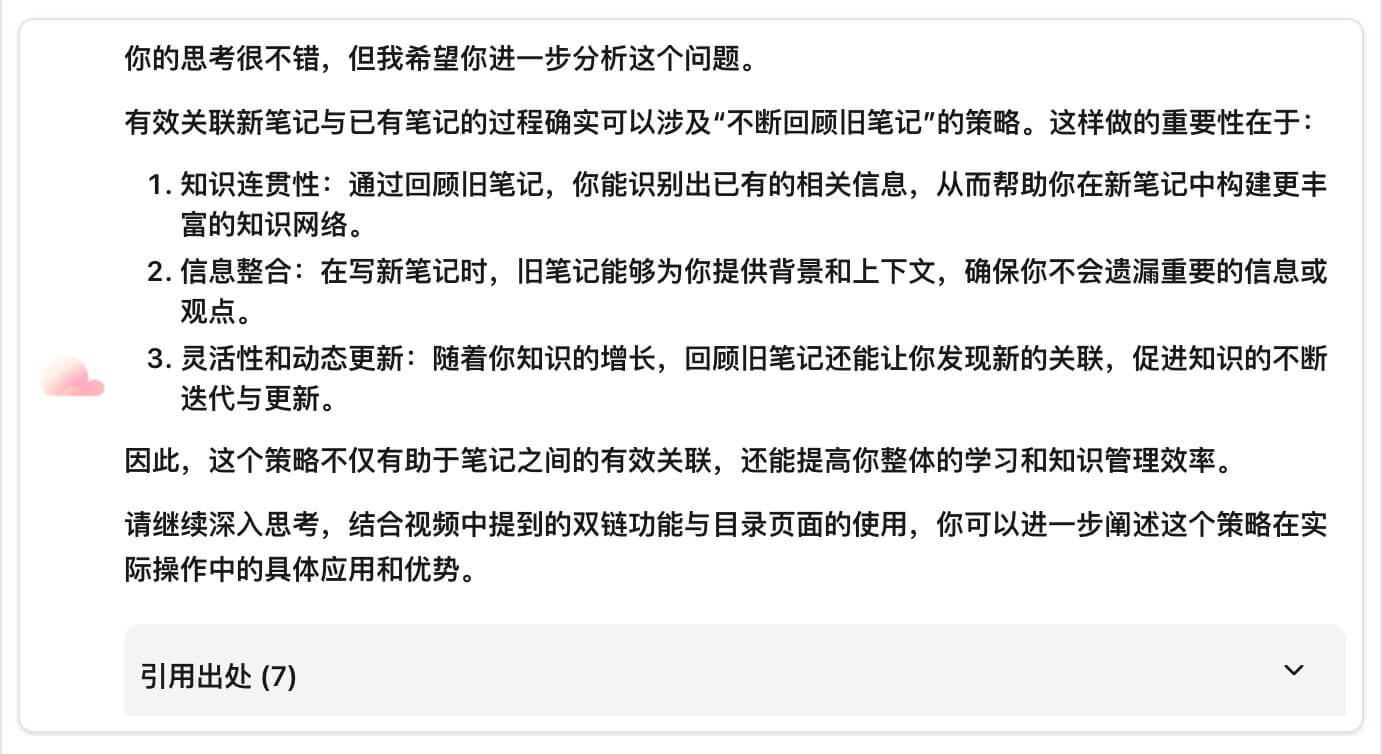
你可以在对话界面中与AI进行深度交流,探讨视频内容:

BibiGPT对话界面交互展示BibiGPT对话界面交互展示

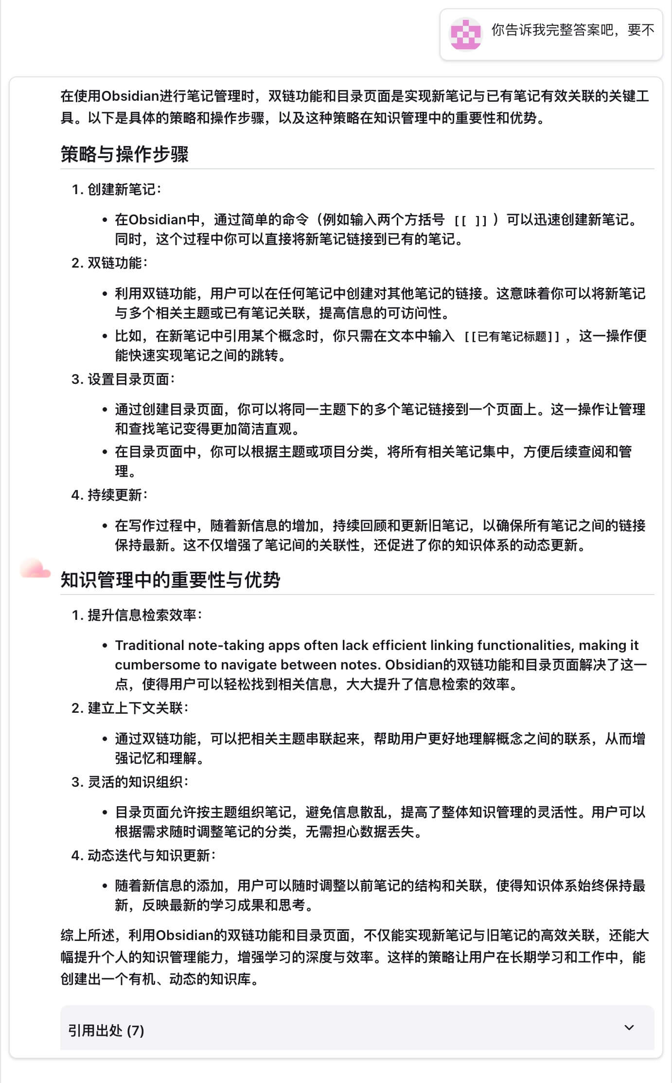
AI会根据视频内容为你提供个性化的学习指导:

BibiGPT对话界面完整功能BibiGPT对话界面完整功能

第三步:激活永久记忆:用"自定义提示词"生成内置抽认卡

这才是整个流程的点睛之笔。我们将利用BibiGPT强大的**"自定义提示词"**功能,直接在总结结果中生成一个内置的、专为主动回忆设计的"抽认卡"模块。

操作方法:

在BibiGPT的设置或总结界面找到"自定义提示词"功能。添加一个新的提示词,将下面这段精心设计的指令粘贴进去并保存。

BibiGPT自定义提示词设置BibiGPT自定义提示词设置

## 背景
你是一名专业的学习助手和内容分析师。
你的任务是分析我稍后提供的视频文字稿,并从中提炼出核心的学习材料。

## 目标
为帮助我进行“主动回顾”式学习,请为这份视频文字稿生成一份“抽认卡”学习材料。
你需要精准地识别出视频中最核心的3个知识点或概念,
然后将它们转化为能够引发深度思考的问题,并提供对应的清晰答案。

## 风格
* **问题风格**: 提出的问题应该是开放性的、探索性的,能够激发思考,而不仅仅是回忆事实。
* **答案风格**: 答案必须使用简单、清晰、通俗易懂的语言来解释。
即使是复杂概念,也要像“费曼学习法”一样,讲到让一个初学者都能明白。避免使用不必要的专业术语。

## 语气
专业、中立、清晰、有教育意义。

## 受众
这份材料的受众是希望通过主动学习来加深理解的普通学习者。
他们聪明且有好奇心,但不一定是该视频领域的专家。

## 输出
请严格按照以下格式和顺序生成内容,不要有任何多余的解释或文字:
* **第一部分**: 以`【核心问题】`开头,紧接着列出你提炼的3个核心问题,每个问题占一行。
* **分隔**: 在三个问题和三个答案之间,必须留出整整三行空行。
* **第二部分**: 以`【参考答案】`开头,然后按顺序提供上述三个问题的对应答案。

想要了解更多关于自定义提示词的高级用法,推荐阅读:2025年最新 DeepSeek + BibiGPT AI音视频智能总结指南,其中详细介绍了如何通过自定义提示词技巧让AI深度解析音视频内容。

设置好后,BibiGPT在处理任何视频时,都会自动生成一个名为"抽认卡"的新Tab。

点开这个Tab,你会看到一个完美的测试环境:只有3个核心问题首先映入眼帘。 你可以从容地逐一思考、回忆、回答。当你准备好后,向下滚动,才会看到分隔线后的参考答案,用以核对和巩固。

BibiGPT抽认卡功能完整视图BibiGPT抽认卡功能完整视图

这个功能将主动回忆的实践难度降到了最低,无需跳转应用,无需手动整理,在BibiGPT内部即可完成高效的自我检测。待复习完毕,你依然可以轻松地将这些格式清晰的问答对复制到笔记软件中,进行长期归档。如果你想进一步优化复习效果,建议阅读我们的BibiGPT + Anki AI音视频学习记忆工作流,了解如何将问答内容无缝导入到专业的间隔重复软件中,构建更科学的长期记忆系统。

结论:停止无效输入,开始与知识互动

回顾一下我们这个高度优化的三步流程:

  1. AI摘要先行:用BibiGPT快速获取视频框架,节省大量时间。

  2. 导师精准提问:通过一次核心提问,深度激活你的记忆。

  3. 内置抽认卡:利用自定义提示词,一键生成用于即时回顾的测试材料。

BibiGPT不仅仅是一个视频总结工具,它更是一种全新的学习范式催化剂。它将你从被动的信息投喂中解放出来,让你成为知识的主动探寻者和构建者。

这种方法的价值在于它的高效率可复制性。任何一个视频,你都可以通过这套流程,在15分钟内将其核心知识内化为自己的东西。

如果你想了解BibiGPT与其他AI工具的对比,可以参考:2024五大AI音视频总结应用:找到最好的AI音视频总结应用

常见问题解答(FAQ)

Q1: 这个方法适合所有类型的视频吗?

A1: 主动回忆学习法特别适合知识密集型视频,如:

  • 技能教程(编程、设计、商业分析等)
  • 学术讲座和课程
  • 行业深度分析
  • 产品功能介绍

对于纯娱乐性内容,这个方法可能过于"重",但对于任何你希望从中学到东西的视频,都值得尝试。

Q2: 我需要多长时间才能熟练掌握这个方法?

A2: 大多数用户在使用3-5次后就能熟练掌握这个流程。关键是:

  • 第1-2次:重点熟悉BibiGPT的界面和自定义提示词设置
  • 第3-4次:开始感受到主动回忆带来的记忆效果提升
  • 第5次后:形成习惯,每个视频都能在15分钟内完成深度学习

Q3: 自定义提示词可以根据不同类型的视频调整吗?

A3: 绝对可以!这正是这个方法的强大之处。你可以为不同类型的内容设置不同的提示词:

  • 技术教程:侧重操作步骤和原理理解
  • 商业分析:关注数据解读和策略思考
  • 历史文化:强调时间线和因果关系
  • 科学内容:突出概念定义和实验验证

Q4: 如果我回答不出AI提出的问题怎么办?

A4: 这恰恰说明主动回忆在发挥作用!当你发现知识盲点时:

  1. 不要慌张:这是正常的学习过程
  2. 重新阅读摘要:针对性地补充相关信息
  3. 调整问题难度:在提示词中加入"请提出难度递进的问题"
  4. 多次练习:同一个视频可以间隔几天后再次测试

Q5: 这个方法会不会让学习变得太"功利"?

A5: 恰恰相反!主动回忆让学习变得更有趣:

  • 成就感更强:每次成功回忆都是小胜利
  • 理解更深:不再是走马观花,而是真正的知识内化
  • 时间更高效:15分钟胜过2小时的被动观看
  • 应用更灵活:真正掌握的知识更容易举一反三

立即行动

别再让你的下一个"收藏"变成"再也不看"。

立即免费体验 BibiGPT,配置好你的"内置抽认卡"提示词,将你看的下一个视频,变成你的永久知识资产。

通过BibiGPT的AI音视频智能总结功能,你可以快速提取视频精华,结合主动回忆学习法,让每一次观看都成为真正的知识积累。

👉 点击这里,立即开始使用BibiGPT